一、學校介紹
明知大學建校于1948年?,F有兩個校區,分別位于首都首爾和教育都市龍仁,是一所名門私立大學。自建校以來,培養了13萬余名學生。明知大學以多種多樣的、實質性的國際化項目,讓學生“在明知感受世界,從明知走向世界”。一方面向所有學生提供通往世界道路上所需的豐富資源、優越環境,另一方面以最高水準的師資隊伍、教學計劃和尖端教育設施來確保培養世界所需人才。
2023年,明知大學在教育部和韓國產業技術振興院主管的“半導體特性化大學支援事業”中,被選定為首都圈共同成長型大學,期待今后發展成為名副其實的半導體先導大學。

2025年明知大學1年制雙語授課碩士申請指南
二、招生專業及課程介紹

三、申請資格
?。ㄒ唬W生本人和父母均為非韓國國籍。
?。ǘ┤〉脟鴥韧庹幋髮W學士學位者或預取得學士學位者。
?。ㄈ┤雽W無韓語要求。
四、課程及學分

五、學位獲取條件

六、學校費用
?。ㄒ唬W費:

?。ǘ┧奚豳M:

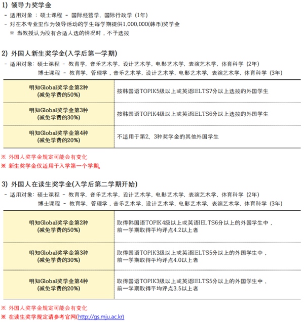
?。ㄈ┆剬W金:

注:僅供參考,實際費用金額以官方簡章或繳費通知單為準。
七、校園環境

明知大學校園風光
八、留服認證
中國留學網是中國留學領域唯一官方網站,所有韓國正規大學均在中國留學網公示查詢。留學學歷在經過認證后,回國就業、保險、職稱、落戶等很多方面發揮和國內大學學位同等效力。

明知大學錄取通知書及中留服國外學歷學位認證書樣本
九、學校地理位置
人文校區(首爾):首爾市西大門區龜谷路34。
自然校區(龍仁):京畿道龍仁市處仁區明知路116。

→→更多留學新聞