一、學校介紹
嶺南大學位于韓國大邱廣域市,是由原來的大邱大學(1947年成立)和青邱大學(1950年成立)在1967年由韓國前總統樸正熙合并創辦的,是韓國教育部直屬的重點綜合性私立大學,是韓國BK21 PLUS工程大學、中國教育部可認證學歷的韓國大學。嶺南大學現有大邱、慶山兩個校區,主校區位于大邱廣域市近郊慶尚北道慶山市大學路280號,副校區慶山校區位于大邱市南區。嶺南大學校園內設有博物館、民俗村、櫻花街等校園設施,美麗寬敞的公園式校園在慶山市格外引人注目。
嶺南大學在2025年THE泰晤士世界大學排名中位居第601-800位;在2026年QS世界大學排名中位居第901-950位;在2025年QS亞洲大學排名中位于亞洲257位、在韓國高校中排第28位。

嶺南大學本科預錄取申請指南
二、項目介紹
嶺南大學為韓語水平不足的外國學生提供了預科班。該預科班是通過對沒有TOPIK3級證書的學生提供線上韓語課程,讓學生在一定期限內完成韓語教育課程并達到本科入學要求的全新模式。
預錄取的學生需在本?;蚝献鳈C構完成韓語課程,并滿足一定的結業標準,參加??己?,確定最終入學。通過此預科班,學生可以在入學前具備足夠的語言能力,并適應韓國生活。
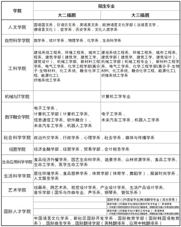
三、招生專業
?。ㄒ唬┬律?/p>

?。ǘ┎灏?/p>

四、申請要求
?。ㄒ唬﹪螅焊改概c本人均為非韓國國籍的外國人。
?。ǘW歷要求:
1.新生
完成國內外小學、初中、高中相應教育課程的畢業(預備)者。
2.插班二年級
* 國內外全日制??拼髮W畢業(預備)者。
* 在國內外4年制大學完成1年(2個學期)以上結業(預備)者。
* 取得4年制大學畢業學分1/4以上者。
3.插班三年級
* 國內外全日制??拼髮W畢業(預備)者。
* 在國內外4年制大學完成2年(4個學期)以上結業(預備)者。
* 取得4年制大學畢業學分1/2以上者。
※ 在上述所有錄取中,不承認海外檢定考試、家庭學校、網絡學習等。
五、留學費用
?。ㄒ唬╊A科班報名費:13800人民幣
?。ǘX南大學韓國語能力考試費:55000韓幣,約合人民幣300元
?。ㄈ┍究茖W費:

?。ㄋ模┳∷拶M及餐費

※ 嶺南大學指定宿舍慶北全球交流中心6個月的費用
※ 餐費:學期中提供1日3餐或2餐(包括周末)/假期餐費將另行支付
※ 因滿室等原因無法入住慶北全球中心時,可分配到生活館
注:實際費用金額以官方簡章或繳費通知單為準。
六、項目優勢
?。ㄒ唬┛缮暾埿氯?、插班課程。
?。ǘ﹥H需通過除語言條件外的入學審查,即可提前獲得本科入學資格。
?。ㄈ╉n語課程采用線上授課的方式,提供靈活便捷的學習體驗,可以高效地學習韓語。
?。ㄋ模┛梢蕴崆芭c其他學生交流,建立人脈網絡,從而提前適應韓國大學生活。
七、學校環境

嶺南大學校園風光
八、留服認證
中國留學網是中國留學領域唯一官方網站,所有韓國正規大學均在中國留學網公示查詢。留學學歷在經過認證后,回國就業、保險、職稱、落戶等很多方面發揮和國內大學學位同等效力。

嶺南大學錄取通知書及中留服國外學歷學位認證書樣本
九、學校地理位置
韓國慶尚北道慶山市大學路280號

→→更多留學新聞