一、學校介紹
誠信女子大學始建于1936年,是韓國著名綜合性大學,位于首爾繁華的中心區。學校財團實力雄厚,在首爾市區內擁有兩個校區,學生人均可利用空間和面積排名韓國高校前列。在2025年QS亞洲大學排名中位于294位。

韓國誠信女子大學本科新入及插班申請指南
二、課程設置

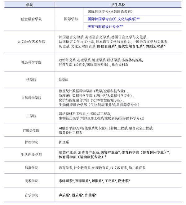
韓國誠信女子大學本科新入招生專業

韓國誠信女子大學本科插班招生專業
?。ǘ┦谡n語言:韓語授課(個別專業為英文授課)
?。ㄈW制設置:
1、本科新入:4年制
2、本科插班大三:2年制
三、申請條件
?。ㄒ唬﹪螅焊改负捅救硕际欠琼n國國籍
?。ǘW歷要求:
1、本科新入:韓國國內外高中(預)畢業生或具備法律認可的同等學歷者。
2、插班3年級:國內·外正規四年制大學修完2年或4個學期以上的(預)結業者,需取得學士學位所需最低學分的1/2以上或者國內·外2-3年制??拼髮W(預)畢業生或具備法律認可的同等學歷者
?。ㄈ┱Z言要求:
[韓語授課] 韓國語能力考試(TOPIK)取得3級以上者
※ 報考藝術·體育系列院系及服裝產業系者韓國語能力考試(TOPIK)取得2級以上也可以申請
※ 但需要在入學后一年內,在本校國際教育院學習300小時以上的韓語課程
[英語授課] IELTS 5.5分以上或TOEFL IBT 71分以上
四、學校費用
?。ㄒ唬﹫竺M:
1.一般院系(學部): 150,000韓幣,約合人民幣800元
2.藝術·體育院系(學部): 170,000韓幣,約合人民幣900元
?。ǘW費:

?。ㄈ┧奚豳M:

注:費用僅供參考,實際繳費金額以官方簡章或繳費通知單為準。
五、校園環境

韓國誠信女子大學校園風光
六、留服認證
中國留學網是中國留學領域唯一官方網站,所有韓國正規大學均在中國留學網公示查詢。留學學歷在經過認證后,回國就業、保險、職稱、落戶等很多方面發揮和國內大學學位同等效力。

誠信女子大學中國留學網認證院校頁面截圖
七、學校地理位置
敦巖水晶校區:首爾特別市普門路34 DA街2
彌阿云庭綠色校區:首爾特別市江北區道峰路76 GA街55

→→更多留學新聞